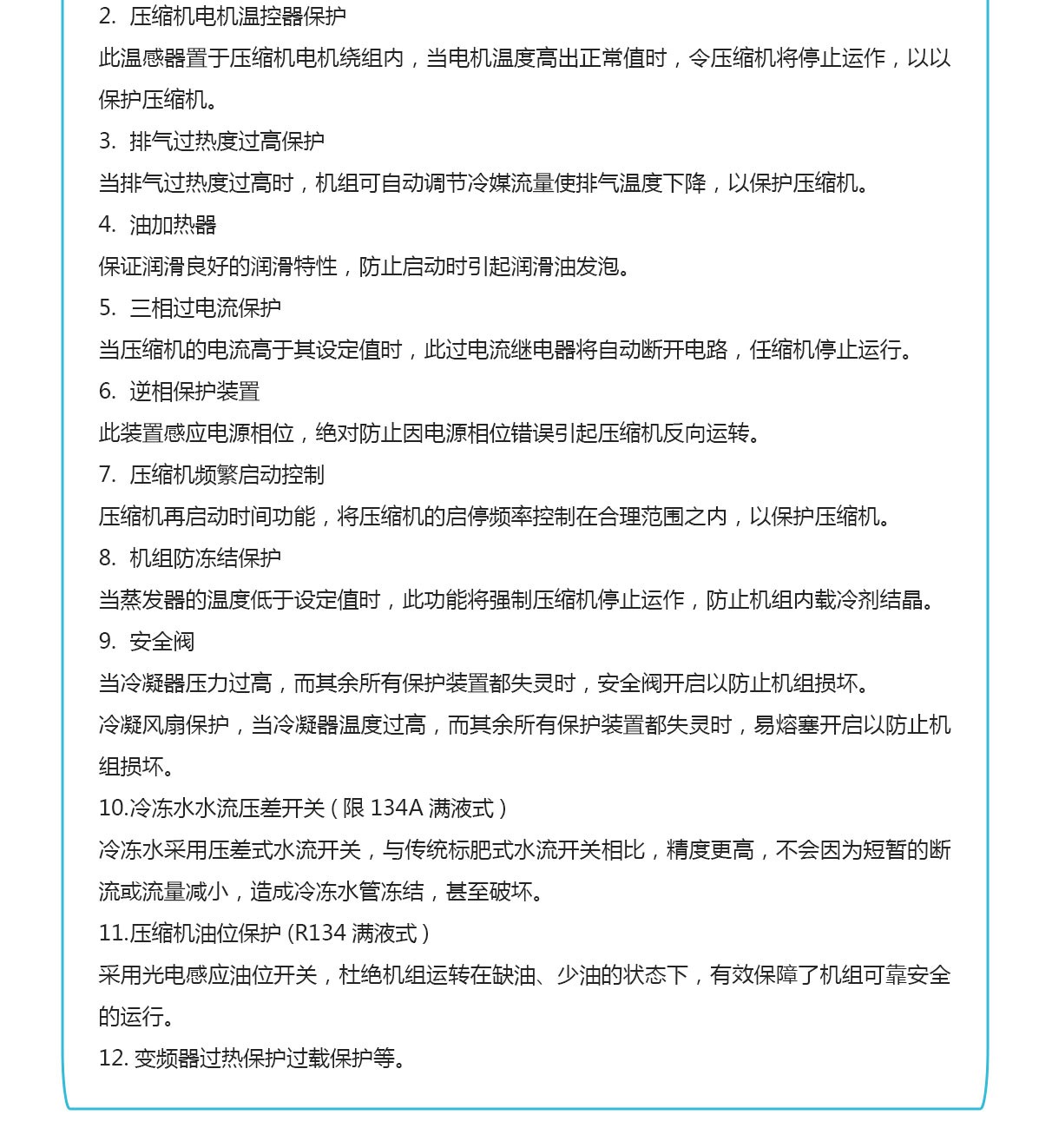
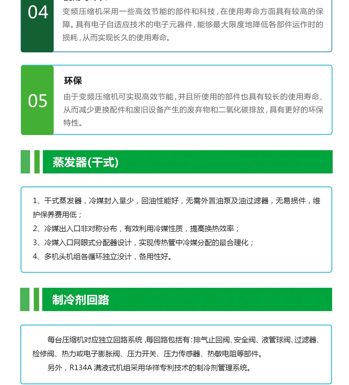
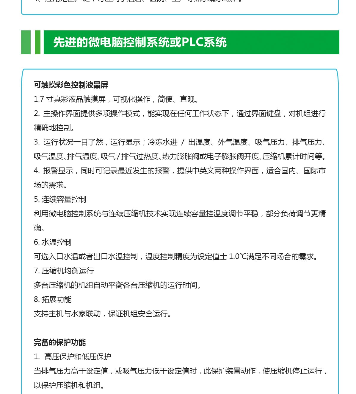
语言
  • 高效变频冷水机组
  • 高效变频冷水机组

高效变频冷水机组
High-efficiency variable frequency chiller

变频冷水机组性能评价系统能耗高的现状,分析变频系统的主要能耗构成,指出传统大型风冷水冷水机组性能评价系统的高能耗原因,提出一种新型变容量全回收变频冷水机组性能评价系统。新型变频机组具有:恒温水箱、冷冻水箱和换热大及水泵,将变容量水冷乙二醇冷冻机组与经济器(冷却塔协同功能板换)串入闭式回路实现一级温控,结合变频泵与调节阀实现二级温控,相比传统冷水系统,应用变频温控的新型评价系统相近工况应用中,特别是在精密空调或负荷不确定的应用中节能效果列显著,运行稳定性非常良好!
产品系列:风冷式,水冷式,涡旋式,螺杆式系列
出水温度:5-20°
制冷剂   :R134A/R22/R407C/R410A
冷量范围:70kw-3000kw
应用领域:食品加工,医药制药,工业制造,包装橡塑,生物发酵,反应釜,中央供冷,空调系统应用等
  • 厂家直销
  • 支持定制
  • 经久耐用
  • 售后保障
  • 产品详情 details
  • 技术参数 parameter
  • 使用安装保养需知 manual

高效变频冷水机特点_01.jpg

高效变频冷水机特点_02.jpg

高效变频冷水机特点_03.jpg

高效变频冷水机特点_04.jpg

高效变频冷水机特点_05.jpg

高效变频冷水机特点_06.jpg

4.jpg

5.jpg

安装使用说明_1.jpg

安装使用说明_2.jpg

安装使用说明_3.jpg

安装使用说明_4.jpg